近日,
Plant Biotechnology Journal杂志在线发表了由
在线麻将游戏
马新明/中国科麻将在线
遗传所左建儒团队合作撰写的“TaPHL7 Transcription Factor Regulates Utilisation of Nitrogen and Phosphorus in Wheat”论文。该研究首次发现小麦(Triticum aestivum L.)转录因子磷饥饿响应因子1类7(Phosphate starvation response 1-Like7,TaPHL7)与氮同化关键酶 TaGS1;3 构成的分子模块在感知和响应氮磷营养信号中的作用机制。TaPHL7 通过正向调控磷饥饿反应并负向调控氮代谢,从而协调氮、磷利用并提高小麦产量。为解析植物氮磷交互提供新的分子机制,也为培育小麦营养高效的新品种提供了新的基因资源。
植物在进化中发展了多种策略以适应变化的营养环境,协调氮(N)和磷(Pi)的有效利用。小麦(Triticum aestivum L.)作为我国主要粮食作物,协调氮磷平衡对产量和品质至关重要。然而,化肥过量使用不仅增加了生产成本,也造成资源浪费。因此,提高氮磷协同利用效率,对推动农业可持续发展和绿色环保具有重要意义。
GS作为氮同化关键酶,尽管在调控氮同化的GS与GOGAT基因的遗传操作和转录调控方面已有广泛研究,但GS时空表达模式的精确调控机制仍不清楚。
以
TaGS1;3启动子为诱饵,通过酵母单杂交(Y1H)对小麦籽粒 cDNA 文库进行筛选,鉴定MYB家族候选转录因子TaPHL7。通过 Y1H、蛋白凝胶阻滞(EMSA)与染色质免疫沉淀和定量PCR (ChIP-qPCR)证明它能够识别P1BS基序与
TaGS1;3-4D 启动子结合,通过双荧光素酶报告基因检测试验(Dual-Luciferase Assay)进一步证明 TaPHL7 负向调控
TaGS1;3-4D 启动子的表达。表明 TaPHL7 通过识别 P1BS 基序结合
TaGS1;3-4D 启动子抑制其转录活性(图1)。

图1:TaPHL7 通过结合
TaGS1;3-4D 启动子抑制其转录活性
利用遗传转化技术获取
TaPHL7 过表达和 CRISPR-Cas9 介导的突变 T3 代纯合株系后,将遗传材料在北京、河南两地种植,对其农艺性状调查显示,在幼苗营养生长期
taphl7 突变体相比较野生型出现窄叶表型;在抽穗期,
taphl7 突变体相比较野生型株高增加,分蘖增多,抽穗日期延后 4-5 d;但呈现早熟表型,单株产量增加;而
TaPHL7 过表达植株中与野生型无显著差异。表明 TaPHL7 在调节植物生长发育中发挥重要作用(图2)。

图2:TaPHL7调控植物生长和发育
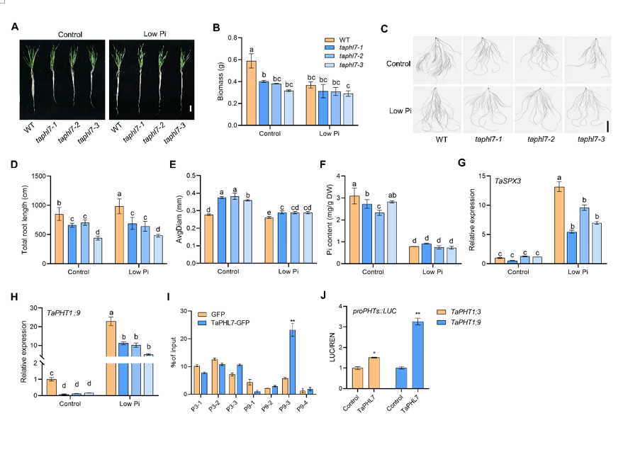
为了探究TaPHL7在磷信号转导中的作用,水培条件下用浓度分别为 0.20 mM KH
2PO
4(正常磷,NP)和 0.01 mM KH
2PO
4(低磷,LP)检测了小麦野生型ZM7698 及
taphl7 突变体植株中的磷反应。在正常磷或低磷条件下,
TaPHL7 功能缺失抑制侧根发育,降低磷吸收与转运能力。此外,qRT-PCR 结果表明,
TaPHL7 功能缺失导致磷饥饿响应基因
PSR (
TaPHT1;9、
TaSPX3)的表达在低磷条件下显著下调,表明
TaPHL7 功能缺失后导致磷信号转导通路受损。ChIP-qPCR 及双荧光素酶试验进一步证实,TaPHL7 通过结合磷转运蛋白基因
TaPHTs (
TaPHT1;9、
TaPHT1;3)启动子,正向调节
TaPHTs 的表达,促进磷的获取(图3)。

图3:TaPHL7 正向调控 Pi 信号传导和 Pi 吸收
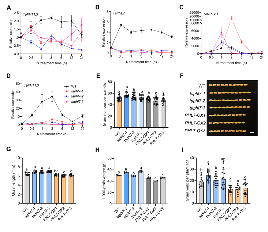
TaPHL7功能缺失在开花期旗叶中表现为总氮含量增加,灌浆期籽粒中 GS 酶活性增加,氮同化及再动员能力增强;而过表达
TaPHL7的植株则与此相反。稳定同位素试验表明:
TaPHL7功能缺失促进了幼苗期硝酸盐的吸收、转运能力。表明 TaPHL7 在营养生长及生殖生长阶段均负向调控氮的吸收、转运及再分配(图4)。

图4:TaPHL7 负调控氮代谢
为了探讨TaPHL7是否参与调控氮-磷信号通路以影响植物生长发育。TaPHL7通过不同的机制调控氮和磷的信号传导:硝酸盐可能通过解除TaPHL7对
TaNRT2.1和
TaNRT2.2的转录抑制来发挥作用,同时直接促进
TaPHT1;3和
TaPHT1;9的表达。由于TaPHL7可能调控氮和磷的利用,进行为期两年的田间试验中探讨了其在籽粒产量方面的潜力。
TaPHL7功能缺失提高了单株产量、穗粒数和千粒重。这些结果表明,在自然栽培条件下,
TaPHL7功能缺失突变可促进早熟并提高籽粒产量(图5)。

图5:TaPHL7调控的氮磷利用调节籽粒产量
在线麻将游戏
马新明教授、中国科麻将在线
遗传与发育生物学研究所左建儒研究员为本论文的共同通讯作者,我校麻将在线
博士生王华丽、张志勇副教授为论文第一作者。生命科学麻将在线
王小纯教授,麻将在线
熊淑萍教授,中国科麻将在线
遗传与发育生物学研究所鲁非研究员,中国农业大学麻将在线
倪中福教授,姚颖垠教授对本研究工作给予了指导和帮助。本研究得到国家自然科学基金委员会(32071956、32330010)、中华人民共和国科学技术部(2021YFD1700900、2022YFD1201700)和植物基因组学国家重点实验室(SKLPG2023-22)的资助。
论文链接://doi.org/10.1111/pbi.70493
编辑/钱青秀 签审/殷贵鸿