

1.TaPHL7 通过结合TaGS1;3-4D启动子抑制其转录活性
研究者以TaGS1;3启动子为诱饵,通过酵母单杂交(Y1H)对小麦籽粒 cDNA 文库进行筛选,鉴定MYB家族候选转录因子TaPHL7。通过 Y1H、蛋白凝胶阻滞(EMSA)与染色质免疫沉淀和定量PCR (ChIP-qPCR)证明它能够识别P1BS基序与TaGS1;3-4D启动子结合,通过双荧光素酶报告基因检测试验(Dual-Luciferase Assay)进一步证明 TaPHL7 负向调控TaGS1;3-4D启动子的表达。表明 TaPHL7 通过识别 P1BS 基序结合TaGS1;3-4D启动子抑制其转录活性(图1)。

图1:TaPHL7 通过结合TaGS1;3-4D启动子抑制其转录活性
2.TaPHL7调控植物生长与发育
利用遗传转化技术获取TaPHL7过表达和 CRISPR-Cas9 介导的突变 T3 代纯合株系后,将遗传材料在北京、河南两地种植,对其农艺性状调查显示,在幼苗营养生长期taphl7突变体相比较野生型出现窄叶表型;在抽穗期,taphl7 突变体相比较野生型株高增加,分蘖增多,抽穗日期延后 4-5 d;但呈现早熟表型,单株产量增加;而TaPHL7过表达植株中与野生型无显著差异。表明 TaPHL7 在调节植物生长发育中发挥重要作用(图2)。

图2:TaPHL7调控植物生长和发育
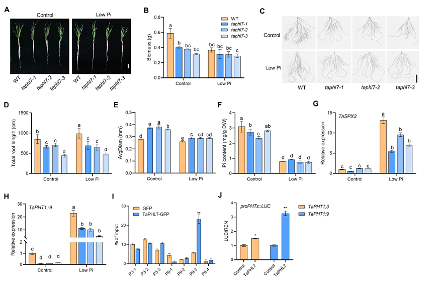
3.TaPHL7 正向调控 Pi 信号传导和 Pi 吸收
研究者为了探究TaPHL7在磷信号转导中的作用,水培条件下用浓度分别为 0.20 mM KH2PO4(正常磷,NP)和 0.01 mM KH2PO4(低磷,LP)检测了小麦野生型ZM7698 及taphl7突变体植株中的磷反应。在正常磷或低磷条件下,TaPHL7 功能缺失抑制侧根发育,降低磷吸收与转运能力。此外,qRT-PCR 结果表明,TaPHL7功能缺失导致磷饥饿响应基因PSR(TaPHT1;9、TaSPX3)的表达在低磷条件下显著下调,表明TaPHL7 功能缺失后导致磷信号转导通路受损。ChIP-qPCR 及双荧光素酶试验进一步证实,TaPHL7 通过结合磷转运蛋白基因TaPHTs(TaPHT1;9、TaPHT1;3)启动子,正向调节 TaPHTs的表达,促进磷的获取(图3)。

图3:TaPHL7 正向调控 Pi 信号传导和 Pi 吸收
4.TaPHL7 负调控氮代谢
TaPHL7功能缺失在开花期旗叶中表现为总氮含量增加,灌浆期籽粒中 GS 酶活性增加,氮同化及再动员能力增强;而过表达TaPHL7的植株则与此相反。稳定同位素试验表明:TaPHL7功能缺失促进了幼苗期硝酸盐的吸收、转运能力。表明 TaPHL7 在营养生长及生殖生长阶段均负向调控氮的吸收、转运及再分配(图4)。

图4:TaPHL7 负调控氮代谢
5.TaPHL7调控的氮磷利用调节籽粒产量
接下来研究者探讨了TaPHL7是否参与调控氮-磷信号通路以影响植物生长发育。TaPHL7通过不同的机制调控氮和磷的信号传导:硝酸盐可能通过解除TaPHL7对TaNRT2.1和TaNRT2.2的转录抑制来发挥作用,同时直接促进TaPHT1;3和TaPHT1;9的表达。由于TaPHL7可能调控氮和磷的利用,研究者进行为期两年的田间试验中探讨了其在籽粒产量方面的潜力。TaPHL7功能缺失提高了单株产量、穗粒数和千粒重。这些结果表明,在自然栽培条件下,TaPHL7功能缺失突变可促进早熟并提高籽粒产量(图5)。

图5:TaPHL7调控的氮磷利用调节籽粒产量
在线麻将游戏 马新明教授、中国科麻将在线 遗传与发育生物学研究所左建儒研究员为本论文的共同通讯作者,在线麻将游戏 博士生王华丽为论文第一作者,张志勇副教授为论文的共同第一作者。河南农业大学生命科学麻将在线 王小纯教授,麻将在线 熊淑萍教授,中国科麻将在线 遗传与发育生物学研究所鲁非研究员,中国农业大学麻将在线 倪中福教授,姚颖垠教授对本研究工作给予了指导和帮助。本研究得到国家自然科学基金委员会(32071956、32330010)、中华人民共和国科学技术部(2021YFD1700900、2022YFD1201700)和植物基因组学国家重点实验室(SKLPG2023-22)的资助。